为了激发应用心理学专业本科学生的av线上
研究兴趣,引导和支持学生在av线上
中学习,使学生早进课题、早进项目、早进团队,在各项创新实践活动和高水平科技创新竞赛中培养科学研究和实践创新能力,av线上
特设立“本科生av线上
与av线上
创新计划”,遴选一批优秀教师担任av线上
导师对学生给予指导,现向av线上
学生招募项目成员。具体要求通知如下:
一、招募对象
av线上
应用心理学2020级、2019级、2018级本科生。
二、主要任务
1、在av线上
导师的指导下撰写课题申报材料、开展项目研究和撰写av线上
论文。
2、积极参加av线上
组织的“av线上
工作坊”和av线上
导师组织的av线上
分享、小组讨论等交流活动,培养av线上
素质,提升av线上
能力。
3、在av线上
导师的指导下积极报名参加适合应用心理学专业学生的学科竞赛活动,力争取得优异成绩。
4、四川省哲学社会科学重点研究基地(心理健康av影片线上看研究av线上
)将以av线上
项目经费的形式予以支持。
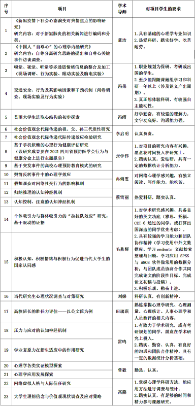
三、招募课题

四、招募要求及报名时间
1、原则上每个课题项目的学生参与总人数不超过5人,其中,2020级本科生2-3人。
2、原则上同一个学生同期只能报一个项目。
3、学生加入av线上
导师团队开展课题研究和培养周期原则上为一学年,也可与导师协商延长周期。
4、请有意向的同学于2020年10月31日(周五)22:00前将报名表以电子版形式发送至邮箱[email protected]。
av线上
2020.10.27
心理av线上
“本科生av线上
与av线上
创新计划”报名表.docx